4. Hypothesis testing#
Warning
Under construction This notebook comprises various text and code snippets for generating plots and other content for the lectures corresponding to this topic. It is not a coherent set of lecture notes. Students currently enrolled in the CCNY EAS 42000/A4200 course should refer to the lecture slides made available to them.
4.1. Online resources on hypothesis tests crowdsourced from Fall 2023 class#
As part of HW3, students reported on resources they found on YouTube and other sites to help them better understand hypothesis testing. The list below is a compilation of those.
4.1.1. Videos#
4.1.2. Blog posts, articles, etc.#
4.2. The problem#
Throughout this chapter on hypothesis testing, we’ll use a concrete example from the Central Park weather station dataset: snowfall averaged over the first 20 years of the 20th century, 1900-1919, vs. the first 20 years of the 21st century, 2000-2019. Perhaps we suspect that global warming has increased the amount of snow that falls in Central Park.
(Or maybe we suspect the opposite; while mean warming tends to increase precipitation all else equal, for frozen precipitation like snow, you could imagine that warming causes more days to be above freezing, causing what would have been snow to be rain instead, thus actually decreasing snow fall.)
The first question we’ll ask is: are these averages different? Let’s see:
from matplotlib import pyplot as plt
import numpy as np
import scipy
import xarray as xr
# Load daily averaged Central Park weather station data.
filepath_in = "../data/central-park-station-data_1869-01-01_2023-09-30.nc"
ds_cp_daily = xr.open_dataset(filepath_in)
# Compute annual averages.
ds_cp_ann = ds_cp_daily.groupby("time.year").mean()
# For snow, go from inches per day to total inches per year by multiplying
# by the number of days in each year
days_per_year = xr.DataArray(
ds_cp_daily["temp_max"].groupby("time.year").count(dim="time").values,
dims=["year"],
coords={"year": ds_cp_ann["year"]},
name="days_per_year",
)
snow_ann = ds_cp_ann["snow_fall"] * days_per_year
# Grab 1900-1919 and separately 2000-2019
snow_1900_19 = snow_ann.sel(year=slice(1900, 1919))
snow_2000_19 = snow_ann.sel(year=slice(2000, 2019))
# Compute total snow fall in each period
snow_mean_1900_19 = snow_1900_19.mean()
snow_mean_2000_19 = snow_2000_19.mean()
fig, ax = plt.subplots()
ax.axvspan(1900, 1919, color="blue", alpha=0.5)
ax.axvspan(2000, 2019, color="red", alpha=0.5)
snow_ann.plot(color="black")
ax.set_ylabel("yearly snow fall [inches]")
Text(0, 0.5, 'yearly snow fall [inches]')

fig, ax = plt.subplots()
ax.hist(snow_ann, bins=10, density=True, histtype="step", label="histogram")
gauss_fit = scipy.stats.norm.fit(snow_ann)
gauss_fit_vals = scipy.stats.norm(*gauss_fit).pdf(np.arange(0, 70))
ax.plot(np.arange(0, 70), gauss_fit_vals, label="Gaussian fit")
ax.legend()
ax.set_xlabel("snow fall [inches]")
ax.set_ylabel(r"probability density [inches$^{-1}$]")
Text(0, 0.5, 'probability density [inches$^{-1}$]')

fig, ax = plt.subplots()
ax.hist(snow_1900_19, bins=10, density=True, histtype="step", label="histogram")
gauss_fit = scipy.stats.norm.fit(snow_ann)
gauss_fit_vals = scipy.stats.norm(*gauss_fit).pdf(np.arange(0, 70))
ax.plot(np.arange(0, 70), gauss_fit_vals, label="Gaussian fit")
ax.legend()
ax.set_xlabel("snow fall [inches]")
ax.set_ylabel(r"probability density [inches$^{-1}$]")
Text(0, 0.5, 'probability density [inches$^{-1}$]')

# Finally, plot them.
fig, ax = plt.subplots()
ax.scatter([0, 1], [snow_mean_1900_19, snow_mean_2000_19])
ax.set_xticks([0, 1])
ax.set_xticklabels(["1900-1919", "2000-2019"])
ax.set_xlim(-1, 2)
ax.set_ylabel("mean yearly snow fall [inches]")
print(snow_mean_1900_19, snow_mean_2000_19, snow_mean_2000_19 - snow_mean_1900_19)
<xarray.DataArray ()> Size: 8B
array(30.65334808) <xarray.DataArray ()> Size: 8B
array(34.43115322) <xarray.DataArray ()> Size: 8B
array(3.77780514)

In the earlier period the mean yearly snow accumulation was 30.6 inches, and for 2000-2019 it was higher, 34.4 inches.
Now the question we want to address is: how likely is it that this difference of 3.8” was not caused by random chance?
To answer that, we have to clarify: what would it mean for it to be “caused by random chance”? This leads to the notion of populations vs. samples.
4.3. Populations vs. samples#
4.3.1. Analogy to election polling#
Put snow aside for a second, and think about public opinion polling. For example, in the leadup to a U.S. presidential election, a candidate tries to track what percentage of the American population intends to vote for her. (Of course, the total U.S. population is not identical to the population of registered voters, but having acknowledged that we can proceed.)
So they ask people by polling them, i.e. by having people fill out a survey asking who they intend to vote for. Ideally, they’d do this for every member of the (voting) population. But there are almost always far more voters than the candidate can plausibly ask. To work around this, the pollsters try to select a random subset of the overall population. This randomly drawn subset of the population is called the sample.
The hope is that, if the sample is (1) large enough and (2) really drawn randomly from the total population, then that sample is representative of the total population. In that case, the results from the survey administered to this sample provide a reasonable estimate of how the whole population would vote. (And moving forward, we’ll go ahead and assume that the sample truly is drawn randomly from the population.)
In this case, there is one single population. So if two different randomly drawn samples got different results—let’s say in Sample 1 55.9% of respondents indicated they’d vote for Candidate X, but in Sample 2 only 54.3% indicated the same—then we can attribute that difference purely to random chance.
Now, the pollsters suspect that dog owners will be more likely to vote for their candidate, because the candidate’s adorable Basset hound appears with her in all her campaign speeches and ads. As such, they hypothesize that there are two distinct populations as regards voting patterns for this candidate: (1) the population of all dog owners, and (2) everybody else.
However, there’s no way of knowing this for sure; perhaps dog owners and non-dog owners admire the Basset hound equally, or don’t find it relevant to how they should vote. So the pollsters must test their hypothesis in some way.
They send out their surveys and get representative samples from each of these two populations, and find that in the sample of dog owners the percentage of “Yes” votes is 56.7%, and in the sample of non dog owners it’s 55.9%. So, yes, the two values are not identical; the dog owners answer yes by 0.8% more.
But the sample from each population will have the same issue with random noise as described above. So the question becomes: how likely is it that the difference in the two sample values, 56.7% vs. 55.9%, is due to dog owners and non dog owners truly being different populations in how they view this candidate—as opposed to the two really being the same population, and the difference being due to random chance?
To answer this, we use hypothesis tests.
4.3.2. Samples in the Central Park snow fall question#
We have generated two samples: the values over 1900-1919 and the values over 2000-2019.
Each of these two samples has an identical sample size, i.e. the number of distinct values within the sample. That sample size in this case is the number of years: we have a value for each of the 20 years in either period, so there are 20 distinct observations within either sample. (Note: in general in hypothesis testing, the two sample sizes do not have to be identical.)
fig, ax = plt.subplots()
# Plot all 20 values for each sample.
ax.scatter([0.05] * 20, snow_1900_19.values, s=10, color="blue")
ax.scatter([1.05] * 20, snow_2000_19.values, s=10, color="red")
# Plot the sample mean and an error bar of plus or minus the sample standard deviation for each sample.
snow_std_1900 = snow_1900_19.std(ddof=1)
snow_std_2000 = snow_2000_19.std(ddof=1)
ax.scatter([-0.05], [snow_mean_1900_19], marker="s", s=20, color="navy")
ax.plot(
[-0.05, -0.05],
[snow_mean_1900_19 - snow_std_1900, snow_mean_1900_19 + snow_std_1900],
color="navy",
)
ax.scatter([0.95], [snow_mean_2000_19], marker="s", s=20, color="firebrick")
ax.plot(
[0.95, 0.95],
[snow_mean_2000_19 - snow_std_2000, snow_mean_2000_19 + snow_std_2000],
color="firebrick",
)
ax.set_xticks([0, 1])
ax.set_xticklabels(["1900-1919", "2000-2019"])
ax.set_xlim(-0.5, 1.5)
ax.set_ylabel("mean yearly snow fall [inches]")
print(snow_mean_1900_19, snow_mean_2000_19, snow_mean_2000_19 - snow_mean_1900_19)
<xarray.DataArray ()> Size: 8B
array(30.65334808) <xarray.DataArray ()> Size: 8B
array(34.43115322) <xarray.DataArray ()> Size: 8B
array(3.77780514)

fig, ax = plt.subplots()
plt.hist(snow_1900_19, bins="auto", histtype="step")
plt.hist(snow_2000_19, bins="auto", histtype="step")
(array([5., 2., 5., 2., 4., 2.]),
array([10.03885714, 18.69689245, 27.35492775, 36.01296305, 44.67099836,
53.32903366, 61.98706897]),
[<matplotlib.patches.Polygon at 0x7f11c0eace10>])

By eye, there’s quite a lot of overlap between the two samples.
4.3.3. Populations of Central Park snow fall#
The identification above of the two samples of Central Park snow fall is hopefully intuitive. Trickier is: what is/are the population(s) that these two samples are being randomly drawn from? Are they the same population or different?
It’s impossible to infer this with certainty from any finite samples: for finite sample sizes, it is always possible that two samples were drawn from the same population, and that any differences between them were due to random chance.
And, taking one step back, how even is either population distributed? Is it a normal distribution, a gamma distribution, or something else? This too, we can never determine certaintly from finite samples (even assuming there was zero measurement error or any other confounding factors). Instead, we assume that both samples are drawn from a particular distribution (for example, Gaussian), but that potentially the parameters of that population differ between the two. With that assumed population distribution in hand, we ask: how likely is it that the two samples were drawn from .
For example, a normal distribution is defined by two parameters, its mean and standard deviation. Two normal distributions are identical if and only if their means are identical and their standard deviations are identical. In practice, often hypothesis testing skips over the question of whether their standard deviations are identical and jumps straight to asking whether the means are identical, assuming that the standard deviations are indeed identical.
In that case, hopefully it’s intuitive that the best estimate of the population standard deviation is the average of the two sample standard deviations. This is called the pooled estimate.
4.3.4. Sample means and sample variances#
import numpy as np
# Define population parameters
population_mean = 50
population_variance = 25 # sigma^2
population_size = 1000000
num_samples = 10000 # Number of samples
sample_size = 50 # Size of each sample
# Create a synthetic population
population = np.random.normal(
population_mean, np.sqrt(population_variance), population_size
)
# Initialize lists to hold sample variances
variance_n = []
variance_n_minus_1 = []
# Generate samples and compute variances
for _ in range(num_samples):
sample = np.random.choice(population, sample_size)
variance_n.append(np.var(sample, ddof=0))
variance_n_minus_1.append(np.var(sample, ddof=1))
# Compute the average of the sample variances
average_variance_n = np.mean(variance_n)
average_variance_n_minus_1 = np.mean(variance_n_minus_1)
print(f"Population variance: {population_variance}")
print(f"Average sample variance (N in denominator): {average_variance_n}")
print(f"Average sample variance (N-1 in denominator): {average_variance_n_minus_1}")
Population variance: 25
Average sample variance (N in denominator): 24.483043140711573
Average sample variance (N-1 in denominator): 24.982697082358744
An unbiased measure of the sample variance, denoted \(s^2\), of a sample \(x_1,\dots,x_N\) containing \(N\) data points is given by $\(s^2=\frac{1}{N-1}\sum_{i=1}^{N}\left(x_i-\overline{x}\right)^2\)$
4.4. The null hypothesis and the alternative hypothesis#
The null hypothesis is that the two populations are the same. In our example, this would mean that the 1900-1919 yearly snow fall and 2000-2019 yearly snow fall are both being drawn from the same distribution. The standard notation for the null hypothesis is \(H_0\).
The alternative hypothesis is, well, some other hypothesis than the null. Most often, it is simply that the null hypothesis is not true (i.e. it is the complement of the null hypothesis). Its standard notation is \(H_A\).
Let’s denote our 1900-1919 and 2000-2019 snowfall populations as \(p_{20th}\) and \(p_{21st}\), respectively (the subscripts allude to the 20th century vs. the 21st century). Then our null hypothesis is \(H_O\): \(p_{20th}=p_{21st}\), and our alternative hypothesis is \(H_A\): \(p_{20th}\neq p_{21st}\).
4.5. Decision rules and p values#
What value of the test statistic is sufficient to reject the null hypothesis? There is no single right answer.
import matplotlib.pyplot as plt
import numpy as np
from scipy.stats import t
# Parameters
df = 10 # Degrees of freedom
alpha = 0.05 # Significance level
# Calculate critical t-value (two-tailed)
t_crit = t.ppf(1 - alpha / 2, df)
# Values for plotting
x = np.linspace(-5, 5, 1000)
y = t.pdf(x, df)
# Create the plot
fig, ax = plt.subplots(figsize=(8, 3))
# Plot t-distribution
ax.plot(x, y)
# Add rejection regions
ax.axvspan(-5, -t_crit, color="red", alpha=0.5)
ax.axvspan(t_crit, 5, color="red", alpha=0.5)
# Add critical t-values
ax.axvline(-t_crit, color="red", linestyle="--")
ax.axvline(t_crit, color="red", linestyle="--")
# Label regions
ax.text(-3.5, 0.2, "Rejection\nRegion", color="black", ha="center")
ax.text(3.5, 0.2, "Rejection\nRegion", color="black", ha="center")
ax.text(0, 0.2, "Acceptance\nRegion of\nnull hypothesis", color="black", ha="center")
ax.set_xlim(-5, 5)
plt.xlabel("t-value")
plt.ylabel("Probability Density Function (PDF)")
plt.show()

import matplotlib.pyplot as plt
import numpy as np
from scipy.stats import t
# Parameters
df = 10 # Degrees of freedom
alpha = 0.05 # Significance level
t_value = 1.5 # Observed t-statistic value
# Calculate critical t-values
t_crit = t.ppf(1 - alpha / 2, df)
# Values for plotting
x = np.linspace(-5, 5, 1000)
y = t.pdf(x, df)
# Create the plot
fig, ax = plt.subplots(figsize=(8, 3))
# Plot t-distribution
ax.plot(x, y)
# Add rejection regions
ax.axvspan(-5, -t_crit, color="red", alpha=0.5)
ax.axvspan(t_crit, 5, color="red", alpha=0.5)
# Add critical t-values
ax.axvline(-t_crit, color="red", linestyle="--")
ax.axvline(t_crit, color="red", linestyle="--")
# Label regions
ax.text(-4.5, 0.02, "Rejection", color="white")
ax.text(3.5, 0.02, "Rejection", color="white")
ax.text(-1, 0.2, "Acceptance", color="black")
ax.set_xlim(-5, 5)
# Overlay observed t-statistic value
ax.plot(t_value, t.pdf(t_value, df), "bo") # Add a blue dot for the t-value
ax.annotate(
f"t = {t_value}",
(t_value, t.pdf(t_value, df)),
textcoords="offset points",
xytext=(0, 10),
ha="center",
)
plt.xlabel("t-value")
plt.ylabel("Probability Density Function (PDF)")
plt.show()

import matplotlib.pyplot as plt
import numpy as np
from scipy.stats import t
# Parameters
df = 10 # Degrees of freedom
alpha = 0.05 # Significance level
t_value = -3 # Observed t-statistic value
# Calculate critical t-values
t_crit = t.ppf(1 - alpha / 2, df)
# Values for plotting
x = np.linspace(-5, 5, 1000)
y = t.pdf(x, df)
# Create the plot
fig, ax = plt.subplots(figsize=(8, 3))
# Plot t-distribution
ax.plot(x, y)
# Add rejection regions
ax.axvspan(-5, -t_crit, color="red", alpha=0.5)
ax.axvspan(t_crit, 5, color="red", alpha=0.5)
# Add critical t-values
ax.axvline(-t_crit, color="red", linestyle="--")
ax.axvline(t_crit, color="red", linestyle="--")
# Label regions
ax.text(-4.5, 0.2, r"Reject $H_0$", color="white")
ax.text(3.5, 0.2, r"Reject $H_0$", color="white")
ax.text(0, 0.2, r"Accept $H_0$", color="black", ha="center")
ax.set_xlim(-5, 5)
# Overlay observed t-statistic value
ax.plot(t_value, t.pdf(t_value, df), "ro") # Add a blue dot for the t-value
ax.annotate(
f"t = {t_value}",
(t_value, t.pdf(t_value, df)),
textcoords="offset points",
xytext=(0, 10),
ha="center",
color="white",
)
plt.xlabel("t-value")
plt.ylabel("Probability Density Function (PDF)")
plt.show()

import matplotlib.pyplot as plt
import numpy as np
from scipy.stats import t
# Parameters
df = 10 # Degrees of freedom
alpha1 = 0.05 # Significance level
alpha2 = 0.01 # More stringent significance level
# Calculate critical t-values
t_crit1 = t.ppf(1 - alpha1 / 2, df)
t_crit2 = t.ppf(1 - alpha2 / 2, df)
# Values for plotting
x = np.linspace(-5, 5, 1000)
y = t.pdf(x, df)
# Create the plot
fig, ax = plt.subplots(figsize=(8, 3))
# Plot t-distribution
ax.plot(x, y)
# Add rejection regions for alpha1
ax.axvspan(-5, -t_crit1, color="red", alpha=0.5, label=f"alpha={alpha1}")
ax.axvspan(t_crit1, 5, color="red", alpha=0.5)
# Add rejection regions for alpha2
ax.axvspan(-5, -t_crit2, color="purple", alpha=0.2, label=f"alpha={alpha2}")
ax.axvspan(t_crit2, 5, color="purple", alpha=0.2)
# Add critical t-values
ax.axvline(-t_crit1, color="red", linestyle="--")
ax.axvline(t_crit1, color="red", linestyle="--")
ax.axvline(-t_crit2, color="purple", linestyle="--")
ax.axvline(t_crit2, color="purple", linestyle="--")
# Label regions
ax.text(-4.5, 0.02, "Rejection", color="white")
ax.text(3.5, 0.02, "Rejection", color="white")
ax.text(-1, 0.2, "Acceptance", color="black")
ax.set_xlim(-5, 5)
plt.xlabel("t-value")
plt.ylabel("Probability Density Function (PDF)")
plt.legend()
plt.show()

4.6. Performing the test#
4.6.1. The upshot#
The key quantity is \(T_0\):
where \(\hat\sigma_p\) is the square root of the pooled variance \(\hat\sigma_p^2\):
This amounts to an average of the two sample variances weighted by the sample size in each. In the case where the two sample sizes are identical, this becomes the simple, unweighted average of the two: \(\hat\sigma_p^2=(\hat\sigma_{20th}^2+\hat\sigma_{21st}^2)/2\), and the whole denominator of the quantity \(T_0\) becomes \((\hat\sigma_{20th}^2+\hat\sigma_{21st}^2)/\sqrt{N}\), where \(N\) is the sample size.
Now let’s plug in our values and see what we get:
mean_diff = snow_mean_2000_19 - snow_mean_1900_19
snow_var_1900 = snow_1900_19.var(ddof=1)
snow_var_2000 = snow_2000_19.var(ddof=1)
pooled_var = 0.5 * (snow_var_1900 + snow_var_2000)
num_1900 = len(snow_1900_19)
num_2000 = len(snow_2000_19)
t_snow_1900_v_2000 = mean_diff / np.sqrt(2 * pooled_var / num_1900)
print(t_snow_1900_v_2000.values)
0.7428996579337687
def t_stat(sam_mean1, sam_mean2, sam_var1, sam_var2, num_obs):
"""t statistic assuming equal number of obs in the two samples."""
numer = sam_mean1 - sam_mean2
denom = np.sqrt((sam_var1 + sam_var2) / num_obs)
return numer / denom
t_1900_v_2000 = t_stat(
snow_mean_2000_19, snow_mean_1900_19, snow_var_1900, snow_var_2000, num_1900
)
t_1900_v_2000
<xarray.DataArray ()> Size: 8B array(0.74289966)
Now we’ll determine the corresponding \(p\) value:
import matplotlib.pyplot as plt
import numpy as np
from scipy.stats import t
# Parameters
df = 10 # Degrees of freedom
t_value = 2.5 # Specific t-value for illustration
# Generate data
x = np.linspace(-5, 5, 1000)
y_cdf = t.cdf(x, df)
# Compute p-value at given t-value
p_value = 2 * (1 - t.cdf(np.abs(t_value), df))
# Plotting
fig, ax = plt.subplots()
ax.plot(x, y_cdf, label="t-distribution CDF")
ax.axvline(t_value, color="r", linestyle="--", label=f"t-value = {t_value}")
ax.axhline(1 - p_value / 2, color="g", linestyle="--", label=f"p-value = {p_value:.4f}")
# Annotations
ax.text(t_value + 0.2, 0.2, f"p-value = {p_value:.4f}", color="g")
# Labels and Title
ax.set_xlabel("t")
ax.set_ylabel("CDF(t)")
ax.legend()
plt.show()

2 * (1 - scipy.stats.t.cdf((t_1900_v_2000), 38))
np.float64(0.46211065330642187)
So our p value is 0.46. This is far above any standard critical value used for decision rules (like 0.01, 0.05, or the most lenient, 0.10).
In other words, we do not reject the null hypothesis: it is entirely plausible that the snow fall in the two time periods is not being drawn from distinct populations.
Finally, we can verify this calculation we’ve performed by hand against scipy’s ttest_ind function:
np.isclose(0.74289966, 0.7428996579337688)
np.True_
scipy.stats.ttest_ind(snow_1900_19, snow_2000_19)
TtestResult(statistic=np.float64(-0.7428996579337688), pvalue=np.float64(0.46211065330642187), df=np.float64(38.0))
4.6.2. [incomplete] The more detailed derivation of the \(t\) statistic#
In class, we skipped over most of the derivation leading to the precise value of the \(t\) statistic for difference in means. Here we’ll walk through the steps of that derivation to make sure we understand it.
We collect two samples of observations, call one \(S_1\) and the other \(S_2\). The respective sample means are \(\hat\mu_1\) and \(\hat\mu_2\).
We assume that the values in each sample were drawn randomly from a specific probability distribution (i.e. the population). Call these distributions \(p_1\) and \(p_2\).
We want to know whether two samples are drawn from the same distribution or a different one: does \(p_1=p_2\)? Or \(p_1\neq p_2\)? The first case is the null hypothesis: \(H_0^*\): \(p_1=p_2\). The second is the alternative hypothesis: \(H_A^*\): \(p_1\neq p_2\).
We’ll assume that both distributions are normal: \(p_1=\mathcal{N}(\mu_1,\sigma_1^2)\) and \(p_2\sim\mathcal{N}(\mu_2,\sigma_2^2)\), where \(\mathcal{N}(\mu,\sigma^2)\) denotes a normal distribution with mean \(\mu\) and variance \(\sigma^2\).
In that case, if the two distributions are the same, then the means are equal and the variances are equal: \(\mu_1=\mu_2\) and \(\sigma_1^2=\sigma_2^2\).
To test for a difference in the means, we’ll assume that the variances (and hence standard deviations) are equal: \(\sigma_1^2=\sigma_2^2\), or equivalently \(\sigma_1=\sigma_2\).
We then assume that, indeed, the population means are identical: \(\mu_1=\mu_2\). This results in a refined null hypothesis \(H_0\): \(\mu_1=\mu_2\) and \(\sigma_1=\sigma_2\). The corresponding refined alternative hypothesis is: \(H_A\): \(\mu_1\neq\mu_2\) and \(\sigma_1=\sigma_2\).
Whereas the two sample means are (almost always) not: \(\hat\mu_1-\hat\mu_2\neq0\). (If they’re truly identical, \(\hat\mu_1=\hat\mu_2\), then no statistical test will reject \(H_0\), so your job is done.)
We then ask: what’s the probability of drawing two samples randomly from this distribution (i.e. from \(\mathcal{N}(\mu_1,\sigma_1^2)=\mathcal{N}(\mu_2,\sigma_2^2)\)) with a difference in their means at least as large in magnitude as the observed difference between the two sample means, \(\hat\mu_1-\hat\mu_2\).
But we don’t know \(\mu_1\), \(\mu_2\), \(\sigma_1\), or \(\sigma_2\)! So how to proceed?
We consider the sampling distribution: the distribution of \(\hat\mu_1-\hat\mu_2\) that would arise in the case that \(H_0\) is true.
4.6.3. Step 1: distributions of \(\hat\mu_1\) and \(\hat\mu_2\)#
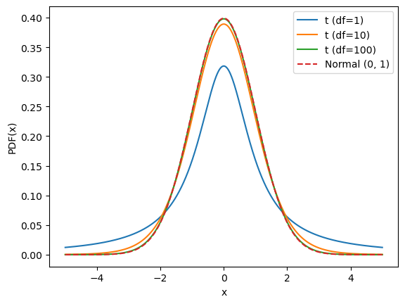
Use a random number gnerator to convince yourself of the following: $\(\hat\mu_1\sim N\left(\mu_1,\frac{\sigma^2_1}{N_1}\right),\quad\quad\hat\mu_2\sim N\left(\mu_2,\frac{\sigma^2_2}{N_2}\right)\)$ In words: the sample means are normally distributed, with mean equal to their population’s mean and the variance equal to the population variance divided by the sample size.
These both follow from the following general rule (a.k.a. theorem): Consider values \(X_1\), \(X_2\), \(\dots\), \(X_{N_X}\) drawn randomly and independently from a normal distribution \(\mathcal{N}(\mu_X, \sigma^2_X)\). If \(\hat\mu_X\) is the sample mean of these \(N\) values, then the distribution of \(\hat\mu_X\) is also normal. Specifically, \(\hat\mu_X\sim\mathcal{N}\left(\hat\mu, \frac{\sigma^2_X}{N_X}\right)\).
There are two components to this: (1) that \(E[\hat\mu_X]=\mu_X\), i.e. that the expectation of the sample mean is the population mean, and (2) that \(\text{var}[\hat\mu_X]=\sigma^2_X/N_X\), i.e. that the variance of the sample mean with sample size \(N_X\) is the population variance divided by the sample size.
The corresponding standard deviation, \(\sigma_X/\sqrt{N_X}\), is called the standard error of the mean.
Notice that the variance of the sample mean decreases as the sample size increases. This implies that, as the sample size gets larger and larger, it converges to the true population mean: \(\hat\mu_X\rightarrow\mu_X\) as \(N_X\rightarrow\infty\).
We have computed the sample mean and sample variance for both of our samples: \(\hat\mu_{20th}\) and \(\hat\sigma_{20th}^2\) for 1900-1919 and \(\hat\mu_{21st}\) and \(\hat\sigma_{21st}^2\) for 2000-2019.
We know that the sample means are both normally distributed: \(\hat\mu_{20th}\sim\cal{N}\left(\mu_{20th},\frac{\sigma_{20th}^2}{N_{20th}}\right)\) and \(\hat\mu_{21st}\sim\cal{N}\left(\mu_{21st},\frac{\sigma_{21st}^2}{N_{21st}}\right)\).
import matplotlib.pyplot as plt
import numpy as np
from scipy.stats import t, norm
# Generate data
x = np.linspace(-5, 5, 1000)
# PDF of t-distributions
y_t1 = t.pdf(x, 1)
y_t10 = t.pdf(x, 10)
y_t100 = t.pdf(x, 100)
# PDF of standard normal distribution
y_norm = norm.pdf(x, 0, 1)
# Plotting
fig, ax = plt.subplots()
ax.plot(x, y_t1, label="t (df=1)")
ax.plot(x, y_t10, label="t (df=10)")
ax.plot(x, y_t100, label="t (df=100)")
ax.plot(x, y_norm, label="Normal (0, 1)", linestyle="--")
# Labels and Title
ax.set_xlabel("x")
ax.set_ylabel("PDF(x)")
ax.legend()
plt.show()

import matplotlib.pyplot as plt
import numpy as np
from scipy.stats import t
# Generate data
x = np.linspace(-5, 5, 1000)
# CDF of t-distributions
cdf_t1 = t.cdf(x, 1)
cdf_t10 = t.cdf(x, 10)
cdf_t100 = t.cdf(x, 100)
# Calculate t-values for p=0.05
t_val1 = t.ppf(1 - 0.025, 1)
t_val10 = t.ppf(1 - 0.025, 10)
t_val100 = t.ppf(1 - 0.025, 100)
# Plotting
fig, ax = plt.subplots(figsize=(8, 3))
ax.plot(x, cdf_t1, label="t (df=1)")
ax.plot(x, cdf_t10, label="t (df=10)")
ax.plot(x, cdf_t100, label="t (df=100)")
# Mark t-values
ax.axvline(
x=t_val1,
linestyle="--",
color="blue",
label=f"p=0.05 t-value (df=1) = {t_val1:.2f}",
)
ax.axvline(
x=t_val10,
linestyle="--",
color="orange",
label=f"p=0.05 t-value (df=10) = {t_val10:.2f}",
)
ax.axvline(
x=t_val100,
linestyle="--",
color="green",
label=f"p=0.05 t-value (df=100) = {t_val100:.2f}",
)
# Labels and Title
ax.set_xlabel("t")
ax.set_ylabel("CDF(t)")
ax.legend()
plt.show()

import holoviews as hv
from holoviews import opts
from scipy.stats import t, norm
import numpy as np
import panel as pn
hv.extension("bokeh")
def plot_t_distribution(df=1):
x = np.linspace(-5, 5, 400)
y_t = t.pdf(x, df)
y_norm = norm.pdf(x, 0, 1)
curve_t = (
hv.Curve((x, y_t), "x", "Density")
.opts(line_color="purple")
.relabel("t-distribution")
)
curve_norm = (
hv.Curve((x, y_norm), "x", "Density")
.opts(line_color="green")
.relabel("Standard Normal")
)
return (curve_t * curve_norm).opts(
legend_position="top_right", width=600, height=400
)
df_slider = pn.widgets.IntSlider(
name="Degrees of Freedom", start=1, end=50, step=1, value=1
)
dmap = hv.DynamicMap(plot_t_distribution, kdims=["df"])
pn.Column(df_slider, dmap.redim.values(df=list(range(1, 51)))).servable()
4.7. (temperature)#
tmin_ann = ds_cp_ann["temp_min"]
# Grab 1900-1919 and separately 2000-2019
tmin_1900_19 = tmin_ann.sel(year=slice(1900, 1919))
tmin_2000_19 = tmin_ann.sel(year=slice(2000, 2019))
# Compute sample mean and sample standard deviation for each period
tmin_mean_1900_19 = tmin_1900_19.mean()
tmin_mean_2000_19 = tmin_2000_19.mean()
tmin_std_1900_19 = tmin_1900_19.std(ddof=1)
tmin_std_2000_19 = tmin_2000_19.std(ddof=1)
fig, ax = plt.subplots()
# Plot all 20 values for each sample.
ax.scatter([0.05] * 20, tmin_1900_19.values, s=10, color="blue")
ax.scatter([1.05] * 20, tmin_2000_19.values, s=10, color="red")
# Plot the sample mean and an error bar of plus or minus the sample standard deviation for each sample.
ax.scatter(
[-0.05, 0.95],
[tmin_mean_1900_19, tmin_mean_2000_19],
marker="s",
s=20,
color="black",
)
ax.plot(
[-0.05, -0.05],
[tmin_mean_1900_19 - tmin_std_1900_19, tmin_mean_1900_19 + tmin_std_1900_19],
color="black",
)
ax.plot(
[0.95, 0.95],
[tmin_mean_2000_19 - tmin_std_2000_19, tmin_mean_2000_19 + tmin_std_2000_19],
color="black",
)
ax.set_xticks([0, 1])
ax.set_xticklabels(["1900-1919", "2000-2019"])
ax.set_xlim(-1, 2)
ax.set_ylabel("mean yearly tmin fall [inches]")
print(tmin_mean_1900_19, tmin_mean_2000_19, tmin_mean_2000_19 - tmin_mean_1900_19)
<xarray.DataArray 'temp_min' ()> Size: 8B
array(46.35545849) <xarray.DataArray 'temp_min' ()> Size: 8B
array(48.6393772) <xarray.DataArray 'temp_min' ()> Size: 8B
array(2.28391871)

fig, ax = plt.subplots()
plt.hist(tmin_1900_19, histtype="step", density=True)
plt.hist(tmin_2000_19, histtype="step", density=True)
plt.hist(tmin_ann, histtype="step", density=True)
(array([0.00450036, 0. , 0.00900072, 0.06750539, 0.13951115,
0.26552122, 0.11700935, 0.09000719, 0. , 0.00450036]),
array([38.88767123, 40.32124843, 41.75482563, 43.18840283, 44.62198003,
46.05555723, 47.48913443, 48.92271163, 50.35628883, 51.78986602,
53.22344322]),
[<matplotlib.patches.Polygon at 0x7f11be1b0a50>])

fig, ax = plt.subplots()
ax.axvspan(1900, 1919, color="grey", alpha=0.5)
ax.axvspan(2000, 2019, color="orange", alpha=0.5)
tmin_ann.plot()
ax.set_ylabel("yearly snow fall [inches]")
Text(0, 0.5, 'yearly snow fall [inches]')

mean_diff_tmin = tmin_mean_2000_19 - tmin_mean_1900_19
tmin_var_1900 = tmin_1900_19.var(ddof=1)
tmin_var_2000 = tmin_2000_19.var(ddof=1)
pooled_var = 0.5 * (tmin_var_1900 + tmin_var_2000)
num_1900 = len(tmin_1900_19)
num_2000 = len(tmin_2000_19)
t_1900_v_2000 = mean_diff / np.sqrt(2.0 * pooled_var / num_1900)
t_1900_v_2000
<xarray.DataArray ()> Size: 8B array(9.46171866)
fig, ax = plt.subplots()
ax.hist(tmin_ann, bins=10, density=True, label="histogram")
gauss_fit_tmin = scipy.stats.norm.fit(tmin_ann)
gauss_fit_tmin_vals = scipy.stats.norm(*gauss_fit_tmin).pdf(np.arange(38, 55))
ax.plot(np.arange(38, 55), gauss_fit_tmin_vals, label="Gaussian fit")
ax.legend()
ax.set_xlabel(r"min. temp [$^\circ$F]")
ax.set_ylabel(r"probability density [$^\circ$F$^{-1}$]")
Text(0, 0.5, 'probability density [$^\\circ$F$^{-1}$]')

scipy.stats.ttest_ind(tmin_1900_19, tmin_2000_19)
TtestResult(statistic=np.float64(-5.720198743021243), pvalue=np.float64(1.3779053112043898e-06), df=np.float64(38.0))